深度解读2024年政府工作报告:五大宏观政策利好文旅经济
文化产业和旅游业是国民经济的有机组成部分,也是现代服务业体系的重要支柱性产业,与国家宏观经济政策休戚与共,在促进国民经济增长、提升消费能级、丰富人民群众精神文化生活等方面发挥着关键作用,为推动我国文旅游经济转型升级和可持续发展提供了有力支撑。
作为经济社会发展和政策取向的重要指引,每年的全国两会都是观察分析中国宏观经济政策最重要的会议之一,这些国家层面的政策方向直接影响着文旅经济发展趋势及市场主体信心。据三川汇文化产业(ID:schwhcy)研究分析,2024年的政府工作报告释放了五个方面利好文旅经济发展的政策导向。
一、激发消费潜能:文娱旅游成为新的增长点
推动消费稳定增长是保持经济持续健康发展和社会大局稳定的重要抓手,也是历年两会《政府工作》必提的重点任务和政策取向(详见下表)。2024年政府工作报告中提出培育壮大新型消费,实施数字消费、绿色消费、健康消费促进政策,积极培育智能家居、文娱旅游、体育赛事、国货“潮品”等新的消费增长点。
三川汇文化产业(ID:schwhcy)梳理往年政府工作报告发现,2019年的政府工作报告在“推动消费稳定增长”中,仅简单提到“发展全域旅游,壮大旅游产业”这句话。2020年初受不可抗力因素影响,以文化和旅游消费为主导的生活性服务业受到巨大冲击,严重制约了国内消费增长势头。此后,支持和推动餐饮、文化、旅游、体育等生活服务消费恢复成为历年政府工作报告所关注的重点。

近年来,在国家和地方推动消费回升和扩大内需等一系列政策支持下,我国文化和旅游行业持续复苏,并成为恢复和扩大消费重要引擎。据文化和旅游部测算,2023年国内出游人次达到了48.91亿,同比增长93.3%;国内游客出游总支出达到4.91万亿元,同比增长140.3%;国内旅游总收入恢复到2019年的81.38%和85.69%。
文旅消费释放出的巨大潜能,也得到了国家层面的充分认可。2023年中央经济工作会议提出“积极培育智能家居、文娱旅游、体育赛事、国货‘潮品’等新的消费增长点”。今年的政府工作报告中,将“文娱旅游”列为培育壮大新型消费的重要工作之一。据此,2024年文旅消费领域还将迎来一波新的政策红利,如培育壮大新型消费促进政策有望很快出台。
二、财政政策支持:支出规模和强度适度扩大
积极的财政政策,是贯彻落实国家经济社会发展目标和重点任务最直接、最有效的宏观调控工具。2024年的政府工作报告提出,今年财政政策将适度加力,支出强度总体扩大。今年的赤字率拟按3%安排,赤字规模4.06万亿元。同时,全国一般公共预算支出达到28.5万亿元,比上年增加超过1万亿元,强化国家重大战略任务保障,持续推动经济实现质的提升和量的合理增长。
近年来,为支持文旅事业和相关产业高质量发展,国家不断加大财政投入力度,文化和旅游事业费占财政支出比重持续提高,自2019年起该项费用连续四年超过1000亿元。例如,2022年全国文化和旅游事业费1202.89亿元,比2021年增加70.01亿元,增长了5.82%。从2023年前三季度财政收支情况看,在全国一般公共预算中文化旅游体育与传媒支出2598亿元,同比增长0.8%。据此,2024年文化和旅游事业费支出有望持续向好。

与此同时,今年政府工作报告还提出,新增地方政府专项债券3.9万亿元(比上年增加1000亿元),新增发行超长期特别国债1万亿元,这两项加起来达到4.9万亿元,主要用于系统解决战略规划中一些重大项目建设的资金问题,专项用于国家重大战略实施和重点领域安全能力建设。就文化领域而言,今年政府工作报告首次提出“深入推进国家文化数字化战略”,这无疑也是上述两项财政政策重点支持的国家战略。
回顾对比2019年以来政府工作报告相关表述可以发现,我国财政政策逐步从缓解困难地区财政运转压力及解决基本民生保障,向助企纾困、稳就业、保民生以及促进消费等重点领域平衡发力。而2024年的财政政策支持重点转向了国家重点战略及重大项目建设等领域,不仅能够有效推动重点领域锻长板、补短板,还能更好地促进高质量发展和经济转型升级。

三、减税降费政策:利好文旅与科技融合发展
三川汇文化产业(ID:schwhcy)梳理2019年以来的政府工作报告发现,减税降费一直是报告非常关注的重要措施之一。从2020年到2023年的四年里(详见下表),结合不可抗力因素带来的影响,实施大规模的减税降费成为恢复经济发展重要抓手,尤其是针对旅游娱乐及文化体育等行业堪称史上最好时期。
值得关注的是,在今年的政府工作报告里面,对于减税降费的着墨非常之少,仅仅提到一句话——落实好结构性减税降费政策,重点支持科技创新和制造业发展,没有再提大规模的新增减税降费。由此可见,在过去几年间,国家通过大规模减税降费,不仅降低了市场主体的运营成本,对供给侧结构性改革和产业结构优化也产生了一定的推动作用。
对于文旅市场主体而言,这并不意味着2024年减税降费政策发生了根本性的变化,主要是通过落实结构性减税降费政策进一步稳定宏观税负,更好地服务现代化产业体系建设。相反,今年减税降费是在落实好去年延续的税费政策基础上再优化,对推动文旅领域与科技融合发展、培育壮大科技型文旅企业和打造文化数字产业集群,具有不可或缺的促进作用。

四、金融支持政策:措施更加灵活和精准有效
中小微企业“融资难融资贵”,一直是国家近几年重点关注和解决的重点问题。纵观2019年至2022年的政府工作报告,国家连续四年将解决中小微企业融资难题、延续小微企业贷款延期还本付息及加大再贷款再贴现支持等作为普惠金融政策重要导向,有效增强了中小微企业发展信心。
在国家稳企金融政策的持续推动下,包括文化和旅游行业在内的中小微企业“融资难融资贵”等问题得到了有效化解。2023年的政府工作报告提出,要加大对实体经济的支持,完善支持绿色发展的政策和金融工具,加大科技创新、先进制造、普惠小微、绿色发展等贷款增长。截至2023年底,普惠小微贷款余额从8.2万亿元增加到23.8万亿元,年平均增长率达到24%。
根据形势变化灵活调整政策导向,是推动经济可持续发展的客观要求。2023年10月召开的中央金融工作会议提出,“做好科技金融、绿色金融、普惠金融、养老金融、数字金融五篇大文章”的要求,为未来金融如何支持实体经济指明了方向。今年的政府工作报告中,将大力发展“五篇大文章”列为重点金融政策,体现了落实重点战略重点领域金融政策的一致性。
与以往政策相比较,2024年推出的这“五大金融”政策含金量更高、普惠面更广、协同面更大。文化和旅游产业作为绿色产业之一,与科技、养老和数字等领域融合度高,不仅能够优化融资增信和风险分担,还能更好满足文旅企业在相关领域的投融资需求,加快推动文旅产业创新发展和转型升级。

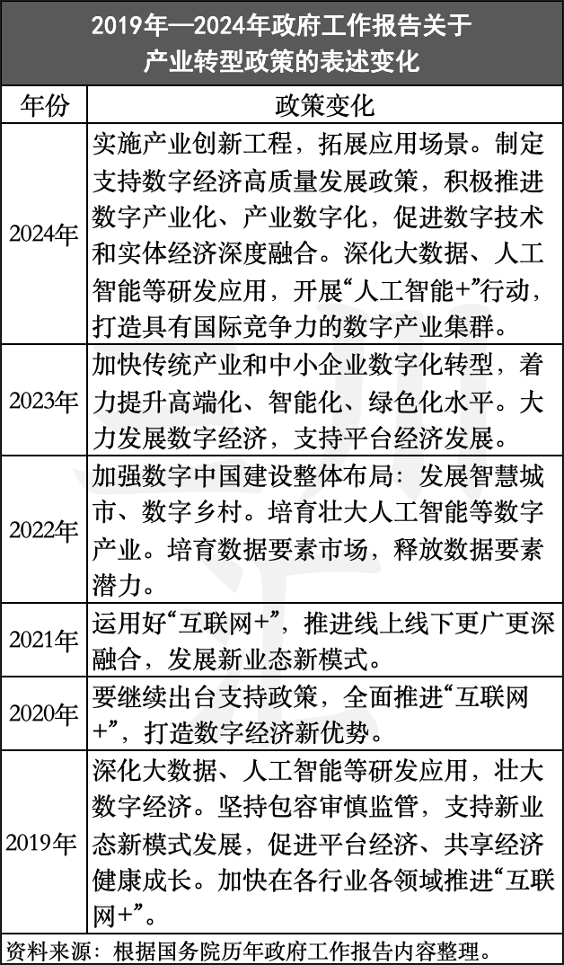
五、产业转型政策:从“互联网+”转向“人工智能+”
近年来,在国家文化数字化战略的强力推动下,我国数字文化产业和智慧旅游产业创新发展亮点频现,以“+互联网”“+人工智能”为载体的新空间、新场景、新业态日新月异,为促进文旅及相关产业深度融合注入了强劲动能,有力助推了文化产业和旅游业高质量发展。
据三川汇文化产业(ID:schwhcy)梳理,自2015年全国两会首次提出制定“互联网+”行动计划以来,推进“互联网+”应用行动连续7年(直至2021年),连续被写入政府工作报告。在国家相关部委及地方政府一系列政策的引领下,以腾讯、阿里、百度、京东、字节等为代表“互联网+”企业快速崛起,催生和推动了“互联网+电视”“互联网+直播”“互联网+短视频”“互联网+旅游”等文化旅游新兴业态的发展。
尤其是在2020年初,由于不可抗力因素对经济社会造成重大冲击和影响后,居民对数字化和线上文化娱乐产品的需求持续增长,充分运用“互联网+”推进线上线下深度融合,培育壮大人工智能等数字产业被纳入国家发展战略之中。随后,文旅部及工信部等部门先后发布《关于促进文化和科技深度融合的指导意见》《关于推动数字文化产业高质量发展的意见》等一系列政策措施,积极推动数字文旅新产品、新业态和新空间的发展。
九年后的今天,新一届政府在首次政府工作报告中重磅提出,将制定支持数字经济高质量发展政策,积极推进数字产业化、产业数字化,促进数字技术和实体经济深度融合。深化大数据、人工智能等研发应用,开展“人工智能+”行动,打造具有国际竞争力的数字产业集群。这一行动的提出,标志着人工智能应用已经进入国家政策的顶层设计层面。据此,支持数字经济高质量发展政策预计将在年内出台。

随着国家“人工智能+”行动的提出,我们有理由相信,在国家文化数字化战略和系列政策的加持下,人工智能技术在文化和旅游领域的应用前景将更加广阔,并对文旅产业发展带来颠覆性的变革。这一变革不仅意味着无限的可能性和机遇,更要求相关企业和从业者具备敏锐的洞察力,及时调整战略和业务模式,以适应新的发展趋势!